I’m a UX leader with 20+ years of experience turning complexity into clarity. I design digital products that are intuitive, scalable, and built to perform — across blockchain, finance, gaming, tourism, e-commerce, and beyond.My superpower lies in connecting evidence-based insights with bold, user-centered design. From launching multi-million-user platforms like PlayNow.com to shaping NFT marketplaces and financial tools, I specialize in crafting end-to-end experiences that are as elegant as they are effective.Whether I'm leading research, mapping intricate flows, or guiding cross-functional teams, I bring a sharp eye for detail, a deep understanding of human behavior, and a drive to create digital experiences that don’t just work — they stick.
FoundrySwap - Cryptocurrency Exchange
As the creative lead for FoundrySwap, my role was to steer the visual and user experience design, focusing on facilitating effortless Syscoin cryptocurrency swaps between networks like Ethereum. This involved developing a cohesive visual design strategy, complete with custom illustrations, and engineering UX flows tailored for straightforward crypto trading.Interesting Note: A highlight of this project was collaborating with LouLou & Tummie, integrating their vibrant and meaningful illustrations to give our behind-the-scenes robots distinct personalities.Outcome: The final product was a platform that excelled in user-friendliness for swapping Syscoin across blockchain networks. My direction in harmonizing visual branding and emphasizing straightforward interactions played a crucial role in enhancing FoundrySwap's efficiency in crypto exchange. The project's triumph underscored the importance of collaborative and human-centric design approaches.As Creative Director and Interaction Designer

LastKnown - NFT Marketplace

At the helm of LastKnown, an NFT marketplace, I led the development of its unique visual identity and user experience. We focused on offering high-quality art and engaging collections, drawing inspiration from the enigmatic figure of D.B. Cooper to create a bold and rebellious brand personality.Interesting Note: A highlight of our project was the launch of our first collection, "Billion Buns," which sold out in a remarkable 48 seconds. We achieved this through strategic collaborations with renowned artists like Chairman Ting. Moreover, my role extended beyond creative direction; I was pivotal in shaping the brand vision, driving marketing initiatives, and fostering a vibrant community around our platform.Outcome: My creative input and strategic thinking were instrumental in introducing innovative concepts, including character development and storytelling. Plans were set in motion to design a three-game tournament, further enhancing user engagement. This inventive approach and community-building success culminated in the acquisition of LastKnown by WonderFi, a prominent player in the crypto exchange arena.As Creative Director and Lead Interaction Designer
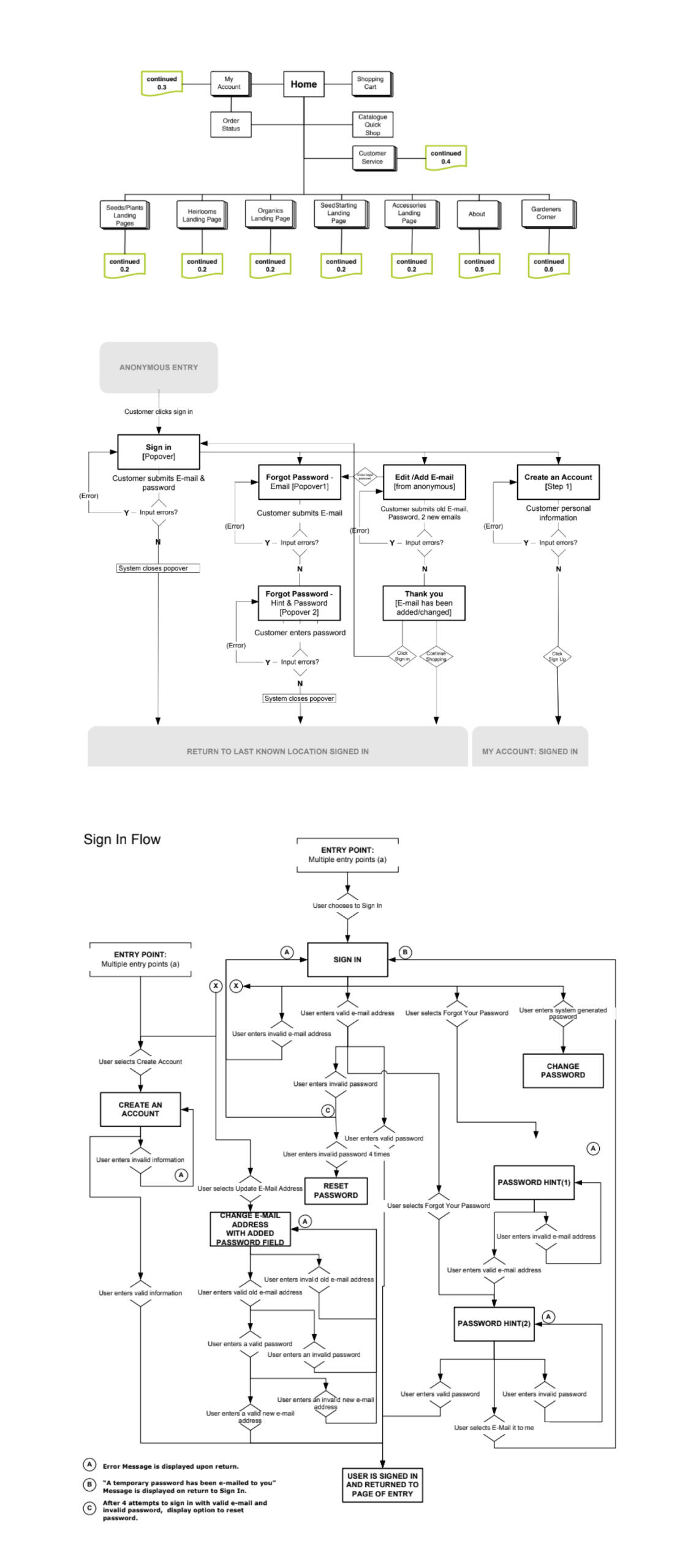
PlayNow.com - Provincial Gambling website

At the British Columbia Lottery Corporation (BCLC), I led the UX/UI transformation of PlayNow.com. My team and I revitalized the platform by modernizing Keno to HTML5, developing the OpenBet PlayNow Sports betting platform, and introducing the Live Casino feature with real-time interactive gaming. These projects were pivotal in enhancing the platform's responsiveness and adaptability, significantly improving the user experience and supporting advanced marketing strategies.Interesting Note: The success of these initiatives was evident as PlayNow.com was adopted by Manitoba and Saskatchewan, showcasing its scalability and impact on revenue growth.Outcome: The redesign efforts culminated in impressive results: a 32% increase in annual revenue over four years, reaching $323M, and a 22% rise in active membership at 905,000. These milestones highlighted the effectiveness of our user-centric design and innovative approach, reinforcing PlayNow.com's leadership in the online gambling market.As UX Manager and Creative Director
Lotto Retail - Kiosk for B2B
In leading the Lotto kiosk redesign, my goal was to modernize its interface, crafting a touch-controlled system that was both intuitive and aligned with the familiar usability of iOS interfaces, despite being on a distinct platform.Approach: To achieve this, we employed an iPad Pro coupled with Axure for meticulous testing and prototyping. This setup was instrumental in replicating the touch controls and interactive elements of the final kiosk, enabling us to fine-tune the user experience to mirror the intuitiveness of an iOS application.Interesting Note: A crucial element of the project was tailoring the design to meet the unique requirements of retail workers. This included integrating functionalities like displaying the current date and legal age for quick reference, and prominently featuring the jackpot amounts in the interface.Outcome: The end product was a Lotto kiosk interface that seamlessly combined efficiency, heightened security, and a design that resonated with the refreshed Lotto brand identity. The reception from retailers was overwhelmingly positive, reflecting the success of the redesign.As UX Manager and Lead Interaction Designer

Tech the Halls - Marketing Contest

I spearheaded the UX strategy and creative refresh of the Tech the Halls website, analyzing user flows and designing simplified, festive experiences focused on contest entry.Interesting Note: Our analytics showed most visitors used the site on Christmas Day itself, so we focused on a beautiful and quick mobile experience users could delight in without device distraction from family time. By evolving from not-mobile-friendly to an easy, quick-use phone flow, we enabled users to seamlessly enter codes, enjoy spin&win, then get back to holiday celebrations.Outcome: The successful redesign and enhanced content strategy delivered over 20% growth in ticket sales and 10% increases in web traffic and engagement. My leadership optimizing UX, visuals, and prizes experiences drove greater participation and an extra $2.5 million in revenue. The site rebrands every season but my original IA and copywriting remains.As Creative Director and UX Manager
Lotto App - iOS Ecommerce
At BCLC I steered both the Android and iOS development teams for the Lotto App, with a particular emphasis on leveraging iOS's capabilities for e-commerce. My oversight was critical in aligning the app with the stringent standards of user experience excellence on iOS, where the functionality for ticket sales was exclusively implemented.Interesting Note: An insightful discovery during the prototype testing was the users' misinterpretation of how to check a paper ticket. Some users thought it used RFID, like tap, as we have in our transit system. This was clarified by shifting from a barcode to a camera icon.Outcome: My role was expansive, involving leadership in the design and execution stages for both platforms while pioneering the e-commerce integration on iOS. This involved crafting wireframes, prototypes, and finalizing the visual design, particularly for the iOS version, to ensure a seamless ticket purchasing journey. The success of the iOS is evidenced by a strong uptake, with over a million weekly users and a high satisfaction rating of 4.6 on the App Store, reflecting the effectiveness of our user-centered design strategy.As UX Manager and Creative Director

imagine1day.org - Charity Platform

I led the redesign of imagine1day's website, an initiative by Chip Wilson of lululemon aimed at building schools in Ethiopia and positively impacting local communities. My task was to revamp their existing site into a responsive, engaging online platform with a strong emphasis on impactful imagery and storytelling.The Challenge: The original site struggled with high bounce rates and low user engagement. The key was to enhance the user experience, making it more intuitive and emotionally resonant.Approach: My redesign strategy focused on introducing compelling visuals to better connect with users and effectively communicate the charity's mission. I reworked the navigation to improve content accessibility and user interaction. Additionally, the donation process was streamlined for ease and efficiency. The entire site was adapted to be responsive, ensuring a consistent and positive experience across different devices.Results: The revamped website saw a remarkable improvement in user engagement, evidenced by a 73% drop in bounce rates and a 105% increase in average session duration. This significant improvement in user experience and engagement led to our nomination for a Vancouver UX Award in 2016.As Lead UX Designer
KENO - HTML5 Game
Leading the PlayNow.com Keno redesign was a thrilling challenge. As Creative Director and UX Manager, I orchestrated a complete overhaul of this widely played web and retail game. My role involved spearheading the creative vision and managing user experience strategies, with a focus on amplifying user engagement and boosting revenue.Interesting Note: A pivotal moment in the project was the realization of the substandard design and usability prevalent in other KENO apps, websites, and games. This observation highlighted the urgent need for our redesign to pioneer new standards in design and user experience within the online gambling industry.Outcome: The cornerstone of our redesign was a state-of-the-art, responsive HTML5 interface, optimized for devices ranging from iPhones to Android tablets. We introduced dynamic countdown visuals, creating a thrilling spectacle every three minutes, which significantly elevated user interaction. The impact was profound: app engagement doubled, and revenue skyrocketed by 68% in just 8 months following the launch. The innovative countdown feature was also integrated into the main draw, showcased on TV screens at over 3,400 BC lottery retailers, revolutionizing the retail KENO experience.As Creative Director and UX Manager

BC Hydro - iPad Kiosk

Transformed BC Hydro's visitor experience with an innovative iPad application, reinventing how they educate and engageChallenge: With the closure of BC Hydro's facility tours, there was a pressing need to bridge the gap in visitor engagement. The objective was not just to replicate the tour experience digitally but to enhance it, making it accessible and compelling for everyone.Solution: I spearheaded the creation of an immersive iOS application, infused with rich animations and captivating soundscapes, including a dynamic parallax/doppler effect. By leveraging the iPad's interactive capabilities, we recreated the essence of the physical tour, but with a digital twist.Result: The launch of this interactive digital kiosk marked a paradigm shift from physical to digital engagement, offering a comprehensive and immersive journey into BC Hydro's operations. This project set a benchmark in utilizing digital tools for educational and engagement purposes.As Creative Director, Lead Interaction Designer
GameSense - Responsible Gaming
Led the team in revamping the GameSense website to promote responsible gambling practices and support players. We focused on refining brand messaging, generating engaging content, improving UX design, and crafting persuasive copy.Interesting Note: User testing and analytics informed design decisions to boost usability and experience. I directed the creation of custom illustrations and a style guide to maintain a consistent GameSense visual identity.Outcome: The redesigned site increased visitors, page views, and time spent. It was internationally recognized, winning industry awards and being implemented by other organizations. This project shows my creative direction and content strategy elevated GameSense as an impactful resource for responsible gambling.As Creative Director

Pokémon Flashfire - Marketing Website

Created an immersive website for the Pokémon TCG's XY—Flashfire expansion to boost sales and engage a diverse audience.Approach: Employed design thinking and responsive design, using Axure for wireframes and prototypes. Integrated parallax effects, optimized for tablets, to create an interactive experience that brought the expansion pack's narrative and characters to life.Impact: The website was crucial to the XY—Flashfire expansion pack's success, now highly sought after by collectors. A notable achievement is the Flashfire Booster Box Factory Sealed, originally priced at $89, soaring to $4500 on eBay. This success reflects the campaign's impact, despite the website no longer being online. Our innovative approach, with dynamic design elements, established a new standard for Pokémon TCG reveal sites, significantly influencing the expansion's popularity and collectability.As Creative Director, Lead Interaction Designer, and Content Strategist
Ivivva Athletica - E-Commerce Website
Working through an agency I collaborated with Lululemon on the launch of Ivivva Athletica, an athletic apparel line targeting girls aged 6-12 that is no longer in use today. As UX designer, I was instrumental in crafting the e-commerce website, with a focus on ensuring an energetic, engaging, and seamless shopping experience tailored to young customers.Interesting Note: My design approach incorporated youth-centric elements like bright colors, playful fonts, and lifestyle imagery to resonate with our target demographic. I leveraged design thinking techniques to empathize with end users and iterated extensively on information architecture and UI/UX.Outcome: The resulting Ivivva Athletica e-commerce website successfully launched in 2010, featuring intuitive navigation, vibrant visuals, and a lookbook to showcase products. My human-centered design focus facilitated effortless browsing, shopping, and purchase for the brand's primary customers. The website was crucial in effectively reaching Ivivva's young female audience during the active period of the brand, which has since been discontinued.As UX Designer

Nintendo - Multilingual Membership Website

While working through an agency, I had the opportunity to lead the content strategy for Nintendo's multilingual European website. My mission was to harmonize the website experience across different European regions, accommodating seven distinct languages while maintaining brand consistency. This role demanded a deep understanding of diverse cultural contexts and linguistic nuances, ensuring that each regional site resonated with its local audience while upholding the global brand ethos of Nintendo.Interesting Note: One of the highlights of this project was my extended stay at Nintendo's European headquarters in Aschaffenburg, Germany. This onsite collaboration was instrumental in forging a strong bond with the international team and gaining firsthand insights into the regional market dynamics.Outcome: The project culminated in a significantly enhanced user experience for Nintendo's European audience, with improved website navigation and discoverability. The effort played a key role in supporting major brand initiatives and new product launches, contributing to a cohesive and engaging online presence for Nintendo in Europe.As Content Strategy Lead
Work Samples
Discovery


Flows


Wireframes






UI Design


Manage


Workshop


